皇冠信用盘登123出租_“十四五”中国物流规划:22部相关规划,7部专项规划,1部综合规划
皇冠信用盘怎么代理(www.9990088.com)如开申请会员_账号)皇冠信用网_怎么注册代理—(招登1登2登3(平台出租)来源:发现新物流
“十四五”期间,将是中国从“物流大国”迈向“物流强国”的关键时期皇冠信用盘登123出租。
“十三五”期间第一年即2016年,中国社会物流总费用超11万亿元,在市场规模上首次超过美国成为成为全球第一物流大国,但中国却非物流强国皇冠信用盘登123出租。
迈向“物流强国”的任务延续到“十四五”,为推进中国从“物流大国”迈向“物流强国”,国家物流发展顶层设计是重要保障皇冠信用盘登123出租。
2022年12月15日,国务院正式发布《“十四五”现代物流发展规划》,这是我国首部国家现代物流发展五年规划皇冠信用盘登123出租。
据统计,国家已发布7项十四五专项规划设计物流,如数字经济、现代流通;22部相关物流规划,包括数字物流、能源物流、粮食物流等;1部国家十四五规划皇冠信用盘登123出租。
1部国家综合规划——27提物流皇冠信用盘登123出租,17提供应链
(1)国家“十四五”规划及2035远景目标
①发文单位及影响:2021年3月11日,十三届全国人大四次会议通过《关于国民经济和社会发展第十四个五年规划和2035年远景目标纲要》,全文提到27次物流,17次供应链皇冠信用盘登123出租。
②物流与供应链规划内容:
建设现代物流体系,加快发展冷链物流,统筹物流枢纽设施、骨干线路、区域分拨中心和末端配送节点建设,完善国家物流枢纽、骨干冷链物流基地设施条件,健全县乡村三级物流配送体系,发展高铁快运等铁路快捷货运产品,加强国际航空货运能力建设,提升国际海运竞争力皇冠信用盘登123出租。
优化国际物流通道,加快形成内外联通、安全高效的物流网络……加快建立储备充足、反应迅速、抗冲击能力强的应急物流体系皇冠信用盘登123出租。
提升产业链供应链现代化水平皇冠信用盘登123出租。坚持经济性和安全性相结合,补齐短板、锻造长板,分行业做好供应链战略设计和精准施策,形成具有更强创新力、更高附加值、更安全可靠的产业链供应链。
推进制造业补链强链,强化资源、技术、装备支撑,加强国际产业安全合作,推动产业链供应链多元化皇冠信用盘登123出租。
7部专项物流规划 ——从现代物流到现代流通
笔者梳理了7份专项物流规划,包括现代物流、现代流通、冷链物流、航空物流、快递物流等7项皇冠信用盘登123出租。其中现代物流、现代流通强化顶层设计的系统规划,而冷链物流和航空物流属于补短板规划。
(1 )现代物流专项:《“十四五”现代物流发展规划》
①发文单位及影响:国务院2022年12月15日正式对外发布《国务院办公厅关于印发“十四五”现代物流发展规划的通知》 ,这是 我国首部国家现代物流发展五年规划,全文57处提供应链,是国家物流规划中最多提供应链的皇冠信用盘登123出租。
展开全文
②“十四五”目标:到2025年,基本建成供需适配、内外联通、安全高效、智慧绿色的现代物流体系皇冠信用盘登123出租。……展望2035年,现代物流体系更加完善,具有国际竞争力的一流物流企业成长壮大,通达全球的物流服务网络更加健全,对区域协调发展和实体经济高质量发展的支撑引领更加有力,为基本实现社会主义现代化提供坚实保障。
③现代物流规划内容:提出11项重点物流及供应链工程,包括:国家物流枢纽建设工程、铁路物流升级改造工程、物流业制造业融合创新工程、数字物流创新提质工程、绿色低碳物流创新工程、现代供应链体系建设工程、国际物流网络畅通工程、冷链物流基础设施网络提升工程、应急物流保障工程、现代物流企业竞争力培育工程、物流标准化推进工程皇冠信用盘登123出租。

(2 )现代流通专项:《“十四五”现代流通体系建设规划》
①发文单位及影响:国家发展改革委于2022年1月24日正式对外发布 《“十四五”现代流通体系建设规划》 ,全文32处提供应链,这也是 我国首部现代流通体系建设规划皇冠信用盘登123出租。
《规划》对现代流通体系建设进行了战略性布局、系统性谋划,提出一系列可操作、可落地的重点任务,对畅通经济循环具有开创性意义皇冠信用盘登123出租。
②十四五目标:到 2025 年,现代流通体系加快建设,商品和资源要素流动更加顺畅,商贸、物流设施更加完善,国内外流通网络和服务体系更加健全,流通业态模式更加丰富多元,流通市场主体更具活力,交通承载能力和金融信用支撑能力明显增强,应急保障能力和绿色发展水平显著提升,流通成本持续下降、效率明显提高,对畅通国民经济循环的基础性、先导性、战略性作用显著提升皇冠信用盘登123出租。
③现代物流规划内容:提出14项举措加快发展现代物流体系,包括:建设国家物流枢纽网络、完善区域物流服务网络、健全冷链物流设施体系、加快发展多种形式铁路快运、推进物流与相关产业融合创新发展、推广集约智慧绿色物流发展新模式、提升物流企业网络化经营能力、提高物流企业专业化服务水平、加强国际航空物流能力建设、拓展内陆国际联运通道、提升国际海运服务水平、增强口岸物流服务能力、建立健全应急物流快速响应机制、提高物流体系韧性皇冠信用盘登123出租。

(3)冷链物流专项:《“十四五”冷链物流发展规划》
①发文单位及影响:国务院于2021年12月12日正式对外发布《国务院办公厅关于印发“十四五”冷链物流发展规划的通知》, 我国首部冷链物流五年规划,全文11处提供应链皇冠信用盘登123出租。
②“十四五”目标:到2025年,初步形成衔接产地销地、覆盖城市乡村、联通国内国际的冷链物流网络,基本建成符合我国国情和产业结构特点、适应经济社会发展需要的冷链物流体系,调节农产品跨季节供需、支撑冷链产品跨区域流通的能力和效率显著提高,对国民经济和社会发展的支撑保障作用显著增强皇冠信用盘登123出租。
③冷链物流规划内容:提出12项冷链物流重大工程,包括:三级冷链物流节点建设工程、农产品产地冷链物流设施补短板工程、冷链运输提质增效降本工程、销地冷链物流提升工程、医药产品冷链物流提质工程、冷链物流创新低碳发展工程、冷链物流设备更新工程、供销系统农产品冷链物流体系建设工程、骨干冷链物流企业培育工程、冷链物流标准体系建设工程、全国冷链食品追溯监管体系建设工程、进口冷链食品预防性消毒优化工程皇冠信用盘登123出租。

(4)航空物流专项:《“十四五”航空物流发展专项规划》
①发文单位及影响:民航局于2022年2月16日正式对外发布《“十四五”航空物流发展专项规划》皇冠信用盘登123出租。这是 中国民航首次编制航空物流发展专项规划,全文16处提供应链。
②“十四五”目标:到 2025 年,初步建成安全、智慧、高效、绿色的航空物流体系,航空物流保障能力显著增强,降本增效成效显著,体系自主可控能力大幅提升,航空物流对高端制造、邮政快递、跨境电商等产业服务能力持续提高皇冠信用盘登123出租。
③航空物流规划内容:提出3项航空物流重大工程,包括:航空物流服务能力提升工程,航空物流设施提升工程和航空物流试点工程皇冠信用盘登123出租。

(5)邮政快递专项:《“十四五”邮政业发展规划》
①发文单位及影响:国家邮政局于2021年12月28日正式对外发布《“十四五”邮政业发展规划》皇冠信用盘登123出租。全文7处提供应链。
②“十四五”目标:到 2025 年,我国邮政业在规模实力、基础网络、创新能力、服务水平、治理效能等方面实现新跃升,在经济社会发展中的基础性战略性先导性作用更加突出,在全球邮政业发展中的地位更加凸显皇冠信用盘登123出租。
③邮政快递规划内容:提出8项邮政业重大工程,包括:邮政机要通信工程,冷链快递工程,快递进厂工程,邮政快递枢纽能力提升工程,快递进村工程,快递出海工程,智慧邮政建设工程,寄递渠道安全监管“绿盾”工程(二期)皇冠信用盘登123出租。

(6)物流通关专项:《“十四五”海关发展规划》
①发文单位及影响:海关总署于2021年7月27日正式对外发布《“十四五”海关发展规划》皇冠信用盘登123出租。全文12处提供应链。
②中长期目标:展望 2035 年,社会主义现代化海关基本建成皇冠信用盘登123出租。党的政治建设统领作用全面发挥,全国海关一盘棋的垂直管理优势充分彰显,服务大局能力显著增强;……科技支撑现代化水平全面提升,建成更高水平的智慧海关,研发应用能力显著增强……
③物流通关规划内容:提出19项海关重大工程,包括:税收风险防控能力提升工程,口岸公共卫生防控体系建设工程,动植物检疫和外来入侵物种口岸防控能力提升工程,进出口食品安全监管能力提升工程,进出口商品质量安全检验监管能力提升工程,风险管控能力提升工程,知识产权海关保护能力提升工程,技术性贸易措施研究与服务能力提升工程,深化国际贸易“单一窗口”建设工程,海关稽查核查能力提升工程,推动自由贸易试验区和海关特殊监管区域发展工程,海关特色高端智库建设工程,单兵查验优化升级工程,大数据海关应用提升工程,海关实验室技术支撑工程,强化前沿技术和关键核心技术研发应用工程,全面推进“三智”建设和合作工程,海关人才发展工程,教育培训体系建设工程皇冠信用盘登123出租。

(7)口岸物流专项:《国家“十四五”口岸发展规划》
①发文单位及影响:国家口岸管理办公室于2021年9月17日对外发布《国家“十四五”口岸发展规划》皇冠信用盘登123出租。
②“十四五”目标:到2025年,基本建成口岸布局合理、设施设备先进、建设集约高效、运行安全便利、服务完备优质、管理规范协调、危机应对快速有效、口岸经济协调发展的中国特色国际一流现代化口岸皇冠信用盘登123出租。到2035年,建成与基本实现社会主义现代化相适应的现代化口岸,高质量完成“五型口岸”建设。
③口岸物流规划内容:提出有序推进“单一窗口”与民航、铁路、港口、公路、邮政等行业机构合作,依托“单一窗口”建设综合物流协同平台、航空物流公共信息平台,为企业提供全程“一站式”通关物流信息服务皇冠信用盘登123出租。
对接国家政务服务平台,加快建设跨境贸易大数据平台,开展跨境贸易数据跟踪分析,推进跨境物流的全程可视化建设,实现进出口商品全程可追溯皇冠信用盘登123出租。拓展移动服务功能,建设智能客服系统。支持区域“单一窗口”建设。推进国际“单一窗口”信息互联互通。

22部相关物流规划
——包括数字物流、能源物流等
(1)数字物流:《“十四五”数字经济发展规划》
①发文单位及影响:国务院于2022年1月12日发布《国务院关于印发“十四五”数字经济发展规划的通知》,这是我国首部数字经济五年规划,利好智慧物流发展皇冠信用盘登123出租。
②数字物流规划内容:《规划》提出,“大力发展智慧物流”被列入“重点行业数字化转型提升工程”皇冠信用盘登123出租。加快对传统物流设施的数字化改造升级,促进现代物流业与农业、制造业等产业融合发展。
加快建设跨行业、跨区域的物流信息服务平台,实现需求、库存和物流信息的实时共享,探索推进电子提单应用皇冠信用盘登123出租。建设智能仓储体系,提升物流仓储的自动化、智能化水平。
(2)货运物流:《“十四五”现代综合交通运输体系发展规划》
①发文单位及影响:国务院于2022年1月18日正式对外发布《国务院关于印发“十四五”现代综合交通运输体系发展规划的通知》, 中国第四部综合交通运输五年规划,全文13处提供应链皇冠信用盘登123出租。
②中长期目标:展望2035年,便捷顺畅、经济高效、安全可靠、绿色集约、智能先进的现代化高质量国家综合立体交通网基本建成,“全国123出行交通圈”(都市区1小时通勤、城市群2小时通达、全国主要城市3小时覆盖)和“全球123快货物流圈”(快货国内1天送达、周边国家2天送达、全球主要城市3天送达)基本形成,基本建成交通强国皇冠信用盘登123出租。
③货运物流规划内容:提出12项重点工程和2大重要行动,包括:战略骨干通道建设工程、综合交通枢纽建设重点工程、铁路网建设重点工程、公路网建设重点工程、水运设施网络建设重点工程、民用运输机场建设重点工程、综合交通网络衔接重点工程、边境地区交通基础设施建设工程、重点城市群和都市圈交通网络建设工程、运输服务品质提升行动、交通基础设施数字化网联化升级工程、交通运输绿色低碳发展行动、综合交通运输安全应急能力提升重点工程、国际运输竞争力提升行动皇冠信用盘登123出租。

(3)内循环物流:《扩大内需战略规划纲要(2022-2035年)》
①发文单位及影响:国务院于2022年12月14日发布《扩大内需战略规划纲要(2022-2035年)》, 中国首部扩内需战略中长期规划,其中提到完善物流基础设施网络,发展现代物流体系皇冠信用盘登123出租。
②中长期目标:展望2035年,实施扩大内需战略的远景目标是:消费和投资规模再上新台阶,完整内需体系全面建立……改革对内需发展的支撑作用大幅提升,高标准市场体系更加健全,现代流通体系全面建成;我国参与全球经济合作和竞争新优势持续增强,国内市场的国际影响力大幅提升皇冠信用盘登123出租。
③内循环物流规划内容:
完善物流基础设施网络,统筹国家物流枢纽、国家骨干冷链物流基地、示范物流园区等布局建设,优化国家层面的骨干物流基础设施网络,提高跨区域物流服务能力,支撑构建“通道+枢纽+网络”的现代物流运行体系皇冠信用盘登123出租。
优化以综合物流园区、专业配送中心、末端配送网点为支撑的商贸物流设施网络皇冠信用盘登123出租。加快建设农产品产地仓储保鲜冷链物流设施,提高城乡冷链设施网络覆盖水平,推动食品产销供的冷链全覆盖。
发展现代物流体系,围绕做优服务链条、做强服务功能、做好供应链协同,完善集约高效的现代物流服务体系皇冠信用盘登123出租。促进现代物流业与农业、制造、商贸等融合发展。积极发展公铁水联运、江海联运和铁路快运。探索建立城市群物流统筹协调机制,培育有机协同的物流集群。
优化国际海运航线,强化国际航空货运网络,巩固提升中欧班列等国际铁路运输组织,推动跨境公路运输发展,支持优化海外仓全球布局,加快构建高效畅通的多元化国际物流干线通道,形成内外联通、安全高效的物流网络皇冠信用盘登123出租。
(4)能源物流:《“十四五”现代能源体系规划》涉能源物流
①发文单位及影响:发改委与能源局于2022年3月22日发布《“十四五”现代能源体系规划》皇冠信用盘登123出租。
②中长期目标:展望 2035 年,能源高质量发展取得决定性进展,基本建成现代能源体系皇冠信用盘登123出租。
③能源物流重点规划内容:《规划》提出,增强能源供应链稳定性和安全性,强化底线思维,坚持立足国内、补齐短板、多元保障、强化储备,完善产供储销体系,不断增强风险应对能力,保障产业链供应链稳定和经济平稳发展皇冠信用盘登123出租。
(5)农村物流: 《“十四五”推进农业农村现代化规划》
①发文单位及影响:国务院于2022年2月11日发布《国务院关于印发“十四五”推进农业农村现代化规划的通知》, 中国首部农业农村现代化五年规划,其中提到建设农村物流体系皇冠信用盘登123出租。
②“十四五”目标:到2025年,农业基础更加稳固,乡村振兴战略全面推进,农业农村现代化取得重要进展皇冠信用盘登123出租。梯次推进有条件的地区率先基本实现农业农村现代化,脱贫地区实现巩固拓展脱贫攻坚成果同乡村振兴有效衔接。
③数字物流规划内容:《规划》提出,建设农村物流体系,完善县乡村三级物流配送体系,构建农村物流骨干网络,补齐物流基地、分拨中心、配送站点和冷链仓储等基础设施短板,加大对公用型、共配型场站设施的政策支持力度皇冠信用盘登123出租。
改造提升农村寄递物流基础设施,推进乡镇运输服务站建设,改造提升农贸市场等传统流通网点皇冠信用盘登123出租。打造农村物流服务品牌,创新农村物流运营服务模式,探索推进乡村智慧物流发展。

(6)粮食物流:《“十四五”粮食和物资储备 科技和人才发展规划》
①发文单位及影响:国家发改委 国家粮食和物资储备局 教育部 科学技术部 人力资源社会保障部 发改委与能源局五部门于2022年7月12日发布《“十四五”粮食和物资储备科技和人才发展规划》, 首份相关粮食物流人才规划皇冠信用盘登123出租。
②“十四五”目标:《规划》提出,到“十四五”时期末,建立健全粮食和物资储备科技和人才融合发展机制……集中解决一批制约粮食和物资储备科技发展的共性关键技术问题……皇冠信用盘登123出租。通过技术创新促进粮食仓储、物流、加工等环节节粮减损。
③粮食物流规划内容:《规划》提出,推进粮食物流信息管理平台技术研发皇冠信用盘登123出租。开发应用基于北斗技术的粮食在途冷(热)链运输环境监测技术。……探索粮食应急数量、质量和物流保障信息融合技术,开展粮食物流跨区域一体化整合、全链条(路)信息互联互通应急体系研究。探索粮食物流信息追踪和服务监管技术标准。探索“一带一路”背景下粮食物流商业新模式

(7)应急物流:《“十四五”国家应急体系规划》
①发文单位及影响:国务院于2022年2月14日发布《国务院关于印发“十四五”国家应急体系规划的通知》, 中国首部国际应急体系五年规划,其中提到强化紧急运输准备皇冠信用盘登123出租。
②“十四五”目标:到 2025 年皇冠信用盘登123出租,应急管理体系和能力现代化建设取得重大进展,形成统一指挥、专常兼备、反应灵敏、上下联动的中国特色应急管理体制,建成统一领导、权责一致、权威高效的国家应急能力体系,防范化解重大安全风险体制机制不断健全,应急救援力量建设全面加强,应急管理法治水平、科技信息化水平和综合保障能力大幅提升,安全生产、综合防灾减灾形势趋稳向好……
③应急物流规划内容:《规划》提出,依托大型骨干物流企业,统筹建立涵盖铁路、公路、水运、民航等各种运输方式的紧急运输储备力量,发挥高铁优势构建力量快速输送系统,保障重特大灾害事故应急资源快速高效投送皇冠信用盘登123出租。健全社会紧急运输力量动员机制。
加快建立储备充足、反应迅速、抗冲击能力强的应急物流体系皇冠信用盘登123出租。优化紧急运输设施空间布局,加快专业设施改造与功能嵌入,健全应急物流基地和配送中心建设标准。
在关键物流枢纽建设应急物资调运平台和区域配送中心,依托大型快递物流企业建设一批综合应急物资物流基地皇冠信用盘登123出租。完善国家应急资源管理平台和应急物资保障数据库,汇聚应急物资信息。
(8)物流服务贸易:《“十四五”服务贸易发展规划》
①发文单位及影响:商务部等24个部门于2021年10月19日发布《国务院关于印发“十四五”数字经济发展规划的通知》, 中国第四部综合服务贸易五年规划,提出大力发展智慧物流皇冠信用盘登123出租。
②“十四五”目标:展望 2035 年,服务贸易高质量发展格局全面确立皇冠信用盘登123出租。服务贸易发展内生动力更加强劲,发展环境更加优化,管理制度更加健全,服务贸易在构建新发展格局和建设社会主义现代化强国中的贡献更加凸显。
服务贸易国际竞争力位居全球前列,参与国际经济合作和竞争的新优势明显增强,“中国服务”在全球价值链中的地位显著提升皇冠信用盘登123出租。
③物流服务贸易重点规划内容:《规划》提出,大力发展智慧物流、线上支付、在线教育、线上办展、远程医疗、数字金融与保险、智能体育等领域,积极支持旅游、运输、建筑等行业开展数字化改造,支持签发区块链电子提单皇冠信用盘登123出租。
推进现代国际物流供应链发展皇冠信用盘登123出租,加快构建开放共享、覆盖全球、安全可靠、保障有力的现代国际物流供应链体系
(9)商务物流:《“十四五”商务发展规划》
①发文单位及影响:商务部于2021年7月8日发布《“十四五”商务发展规划》, 中国第四部综合商务五年规划,利好商务物流发展皇冠信用盘登123出租。
②“十四五”目标:《规划》提出,展望2035年,消费大国地位进一步稳固,商品和服务消费品质更好满足人民美好生活需要,商贸流通现代化水平显著提升皇冠信用盘登123出租。
形成对外开放新格局,参与国际经济合作和竞争新优势明显增强,贸易高质量发展跃上新台阶,利用外资和对外投资合作水平明显提高皇冠信用盘登123出租。商务数字化、绿色、安全发展达到更高水平。成为全球经济治理的重要贡献者和引领者。
③商务物流规划内容:《规划》提出,优化流通网络,健全流通骨干网络,与国家综合立体交通网相衔接,依托国家物流枢纽,合理规划布局商品集散中心、综合物流园区、物流配送中心等流通节点皇冠信用盘登123出租。
加强农产品供应链建设,完善农产品冷链物流基础设施皇冠信用盘登123出租。构建城乡高效配送体系,推动区域物流一体化发展,提升商贸物流标准化水平,加快构建高效畅通、协同共享、城乡一体的现代商贸物流体系。
完善农村流通体系,扩大电子商务进农村覆盖面,发展共同配送,健全县乡村三级物流配送体系皇冠信用盘登123出租。推进“数商兴农”,发展农村电商新基建,推动农产品“三品一标”认证,培育农产品网络品牌。

(10)外贸物流:《“十四五”对外贸易高质量发展规划》
①发文单位及影响:商务部于2021年11月23日发布《“十四五”对外贸易高质量发展规划》, 中国第三部综合对外贸易五年规划皇冠信用盘登123出租。
②“十四五”目标:《规划》提出,展望 2035 年,外贸高质量发展跃上新台阶皇冠信用盘登123出租。贸易结构更加优化,进出口更趋平衡,创新能力大幅提升,绿色低碳转型取得积极进展,安全保障能力显著提高,参与国际经济合作和竞争新优势明显增强。
贸易自由化便利化达到全球先进水平,维护全球贸易合法合规,对全球经济发展和治理体系改革贡献更加突出皇冠信用盘登123出租。
③外贸物流规划内容:《规划》提出,加快推进海外仓标准建设,推出一批具有国际影响力的国家或行业标准皇冠信用盘登123出租。推进海外仓数字化发展,探索建立海外智慧物流平台。
依托海外仓建立完善覆盖全球、协同发展的新型外贸物流网络,打造优化国际供应链布局的智慧载体皇冠信用盘登123出租。引导外贸企业与物流企业加强业务协同和资源整合,共建共享物流中心等物流基础设施网络,支持国内物流企业发展国际业务。

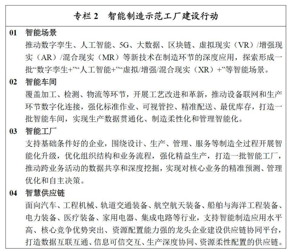
(11)智慧供应链:《“十四五”智能制造发展规划》
①发文单位及影响:工信部等8部门于2021年12月21日发布《“十四五”智能制造发展规划》,中国第三部智能制造发展五年规划皇冠信用盘登123出租。
②“十四五”目标:《规划》提出,到2025年,规模以上制造业企业大部分实现数字化网络化,重点行业骨干企业初步应用智能化;到2035年,规模以上制造业企业全面普及数字化网络化,重点行业骨干企业基本实现智能化皇冠信用盘登123出租。
③智慧供应链规划内容:《规划》提出,聚焦企业、行业、区域转型升级需要,围绕车间、工厂、供应链构建智能制造系统,开展多场景、全链条、多层次应用示范,培育推广智能制造新模式皇冠信用盘登123出租。......引导龙头企业建设协同平台,带动上下游企业同步实施智能制造,打造智慧供应链。

(12)医药物流:《“十四五”中医药发展规划》
①发文单位及影响:国务院于2022年3月3日发布《国务院办公厅关于印发“十四五”中医药发展规划的通知》, 中国第四部中医药五年规划皇冠信用盘登123出租。
②“十四五”目标:《规划》提出,到2025年,中医药健康服务能力明显增强,中医药高质量发展政策和体系进一步完善,中医药振兴发展取得积极成效,在健康中国建设中的独特优势得到充分发挥皇冠信用盘登123出租。
③医药物流规划内容:《规划》提出,健全中药材种植养殖、仓储、物流、初加工规范标准体系皇冠信用盘登123出租。鼓励中药材产业化、商品化和适度规模化发展,推进中药材规范化种植、养殖。鼓励创建以中药材为主的优势特色产业集群和以中药材为主导的农业产业强镇。
(13)城市物流;《“十四五”全国城市基础设施建设规划》
①发文单位及影响:住房和城乡建设部和国家发改委于2022年7月7日发布《“十四五”全国城市基础设施建设规划》, 中国第三部城市基础设施智能制造发展五年规划皇冠信用盘登123出租。
②“十四五”目标:《规划》提出,到2025 年,城市建设方式和生产生活方式绿色转型成效显著,基础设施体系化水平、运行效率和防风险能力显著提升,超大特大城市“城市病”得到有效缓解,基础设施运行更加高效,大中城市基础设施质量明显提升,中小城市基础设施短板加快补齐皇冠信用盘登123出租。
到2035 年,全面建成系统完备、高效实用、智能绿色、安全可靠的现代化城市基础设施体系,建设方式基本实现绿色转型,设施整体质量、运行效率和服务管理水平达到国际先进水平皇冠信用盘登123出租。
③城市物流规划内容:《规划》提出,加快新一代信息通信基础设施建设皇冠信用盘登123出租。健全无障碍设施体系。完善城市物流配送体系。开展基于无人驾驶汽车的无人物流、移动零售、移动办公等新型服务业,满足多样化智能交通运输需求。
(14)公路物流安全:《“十四五”全国道路交通安全规划》
①发文单位及影响:应急管理部于2022年7月28日发布《“十四五”全国道路交通安全规划》, 中国第四部道路交通安全五年规划皇冠信用盘登123出租。
②“十四五”目标:《规划》提出,道路交通现代治理迈上新台阶皇冠信用盘登123出租。道路交通安全管理机制进一步完善,部门合力进一步加强,企业主体责任进一步压实,社会参与度进一步提高,道路交通现代治理体系进一步健全。
③公路物流安全规划内容:《规划》提出,推动层层压实道路交通相关企事业单位和社会团体的安全管理、安全投入、产品质量、教育培训等主体责任和社会责任,强化车辆生产改装、车辆检验检测、驾驶人培训、道路建设养护、道路运输、货物装卸企业、客货运场站、物流园区等相关企业单位主要负责人、实际控制人的第一责任人法定责任皇冠信用盘登123出租。加强货运源头单位、货物装卸企业、客货运场站、物流园区等单位交通安全管理,明确并落实管理方责任。
强化道路运输安全隐患排查治理和风险分级管控,加强道路运输车辆动态监控,落实企业动态监控主体责任,及时纠正处理相关违法违规行为皇冠信用盘登123出租。建立健全道路交通新模式、新业态法规制度与监管体系,落实网约车、共享汽车、互联网道路货运、外卖快递等平台企业安全主体责任。
(15)智能货运物流:《“十四五”交通领域科技创新规划》
①发文单位及影响:国务院于2022年4月8日发布《“十四五”交通领域科技创新规划》皇冠信用盘登123出租。
②“十四五”目标:《规划》提出,到2025年,交通运输技术研发应用取得新突破,科技创新能力全面增强,创新环境明显优化,初步构建适应加快建设交通强国需要的科技创新体系,创新驱动交通运输高质量发展取得明显成效皇冠信用盘登123出租。
③智能货运规划内容:《规划》提出,推动物流智能化发展,突破智能仓储和输送、智能分拣和装卸、智能安检、智能载运单元、农村交邮智能融合等关键技术,推广应用自动化立体仓库、引导运输车等装备设施皇冠信用盘登123出租。推动多式联运发展,开展跨运输方式智能协同和快速换装转运、物流枢纽协同优化与集成控制、邮政寄递网络扩容升级等技术研究。
研发应用冷链保温箱、智能生鲜自提柜、冷藏车、冷链温控系统等冷链物流技术与装备皇冠信用盘登123出租。发展高铁快运、无人机(车)物流递送等新业态新模式,开展城市地下智慧物流配送系统前期研究。
(16)供应链金融标准:《金融标准化“十四五”发展规划》
①发文单位及影响:央行等4部门于2022年2月8日发布《金融标准化“十四五”发展规划》皇冠信用盘登123出租。
②“十四五”目标:到2025年,与现代金融体系建设相适应的标准体系基本建成,标准与金融监管、金融市场、金融服务深度融合,金融标准化的经济效益、社会效益、质量效益和生态效益充分显现,标准化支撑金融业高质量发展的地位和作用更加凸显皇冠信用盘登123出租。
③供应链金融标准规划内容:《规划》提出,加强产业链供应链金融标准保障皇冠信用盘登123出租。推动供应链交易数据与金融机构共享的流程、接口、使用、安全等数字信息管理技术标准建设。
加强统一的动产和权利担保登记公示系统的数字化和要素标准建设,支持金融机构通过接口方式批量办理查询和登记,提高登记公示办理效率皇冠信用盘登123出租。
制定银行间电子认证互通互认等标准,助推提升供应链融资结算线上化和数字化水平皇冠信用盘登123出租。研制科技金融产品标准,助力完善金融支持创新体系。
(17)物流平台:《“十四五”市场监管现代化规划》
①发文单位及影响:国务院于2022年1月27日发布《国务院关于印发“十四五”市场监管现代化规划的通知》皇冠信用盘登123出租。
②物流平台监管规划内容:《规划》提出,探索创新符合平台经济、产业数字化、新个体、微经济、共享经济等新经济特点的监管模式,促进新经济健康有序发展皇冠信用盘登123出租。
优化完善新产业新业态新模式登记注册服务皇冠信用盘登123出租。加强新经济监管工具创新供给,探索触发式监管机制,完善敏捷治理等新型监管模式。完善网约车、共享单车、汽车分时租赁、网络货运等交通运输新业态监管规则和标准。
(18)社区物流:《“十四五”城乡社区服务体系建设规划》
①发文单位及影响:国务院于2021年12月27日发布《国务院办公厅关于印发“十四五”城乡社区服务体系建设规划的通知》皇冠信用盘登123出租。
②“十四五”目标:到2025年末,党建引领社区服务体系建设更加完善,服务主体和服务业态更加丰富,线上线下服务机制更加融合,精准化、精细化、智能化水平持续提升,社区吸纳就业能力不断增强,基本公共服务均等化水平明显提升,人民群众操心事、烦心事、揪心事更好解决,获得感、幸福感、安全感不断增强皇冠信用盘登123出租。
③城乡社区物流规划内容:《规划》提出,推动物流配送、快递、再生资源回收网点设施辐射符合条件的村(社区),鼓励发展社区物业、维修、家政、餐饮、零售、美容美发等生活性服务业,支持相关企业在村(社区)设置服务网点,满足居民多样化需求;大力发展社区电子商务,探索推动无人物流配送进社区皇冠信用盘登123出租。

(19)绿色物流:《绿色交通“十四五”发展规划》
①发文单位及影响:交通运输部于2022年1月21日发布《绿色交通“十四五”发展规划》皇冠信用盘登123出租。
②“十四五”目标:《规划》提出,到2025年,交通运输领域绿色低碳生产方式初步形成,基本实现基础设施环境友好、运输装备清洁低碳、运输组织集约高效,重点领域取得突破性进展,绿色发展水平总体适应交通强国建设阶段性要求皇冠信用盘登123出租。
③绿色物流规划内容:《规划》提出,加快推进城市公交、出租、物流配送等领域新能源汽车推广应用,国家生态文明试验区、大气污染防治重点区域新增或更新的公交、出租、物流配送等车辆中新能源汽车比例不低于80%皇冠信用盘登123出租。鼓励开展氢燃料电池汽车试点应用。
推进新增和更换港口作业机械、港内车辆和拖轮、货运场站作业车辆等优先使用新能源和清洁能源皇冠信用盘登123出租。推动公路服务区、客运枢纽等区域充(换)电设施建设,为绿色运输和绿色出行提供便利。

(20)物流大数据:《“十四五”大数据产业发展规划》
①发文单位及影响:工信部于2021年11月30日发布《“十四五”大数据产业发展规划》皇冠信用盘登123出租。
②“十四五”目标:《规划》提出,到 2025 年,大数据产业测算规模突破 3 万亿元,年均复合增长率保持在 25%左右,创新力强、附加值高、自主可控的现代化大数据产业体系基本形成皇冠信用盘登123出租。
③物流大数据规划内容:《规划》提出,延伸行业价值链,加快建设行业大数据平台,提升数据开发利用水平,推动行业数据资产化、产品化,实现数据的再创造和价值提升皇冠信用盘登123出租。
打造服务政府、服务社会、服务企业的成熟应用场景,以数据创新带动管理创新和模式创新,促进金融科技、智慧医疗等蓬勃发展皇冠信用盘登123出租。持续开展大数据产业发展试点示范,推动大数据与各行业各领域融合应用,加大对优秀应用解决方案的推广力度。
(21)智慧供应链:《“十四五”信息化和工业化深度融合发展规划》
①发文单位及影响:工信部2021年11月17日发布《“十四五”信息化和工业化深度融合发展规划》皇冠信用盘登123出租。
②“十四五”目标:到 2025 年,信息化和工业化在更广范围、更深程度、更高水平上实现融合发展,新一代信息技术向制造业各领域加速渗透,范围显著扩展、程度持续深化、质量大幅提升,制造业数字化转型步伐明显加快,全国两化融合发展指数达到 105皇冠信用盘登123出租。
③智慧供应链规划内容:《规划》提出,推动产业链供应链升级,推动数据赋能全产业链协同转型,深化应用 5G、互联网、大数据、区块链等新一代信息技术,重构产业链的结构、流程与模式,强化产业链全渠道智能管控和动态优化,促进产业链向产业网络转型,增强产业链的自适应、自修复能力,提升产业链稳定性和竞争力皇冠信用盘登123出租。
推动供应链全链条云端协同,引导上下游企业加强供应链数字化管理和一体化协同,基于平台开展协同采购、协同制造和协同配送,推动企业健全供应链安全管理体系,打造敏捷高效、安全稳定的数字化供应链和供应链网络皇冠信用盘登123出租。
(22)物流立法:《交通运输“十四五”立法规划》
①发文单位及影响:交通运输部于2022年1月12日发布《交通运输“十四五”立法规划》皇冠信用盘登123出租。
②“十四五”目标:《规划》提出皇冠信用盘登123出租,到2025年,交通运输重点领域重大立法项目取得突破性进展,“一法两条例”等法律、行政法规颁布实施;一批服务交通运输高质量发展、保障交通运输安全、回应人民群众期待、细化落实上位法规定的部门规章印发实施;
交通运输立法质量进一步提升,综合交通法规体系在更高层次、更高水平、更高质量上得到进一步完善,立法工作对交通运输改革发展稳定的引领、推动、支撑、保障作用进一步加强皇冠信用盘登123出租。
③物流立法规划内容:《规划》提出,落实打造市场化法治化国际化营商环境决策部署,适应道路运输发展的新需求新变化,全面加快《中华人民共和国道路运输条例》修订工作,对道路客货运输相关法律规范、制度安排进行全面优化调整,充分发挥市场在资源配置中的决定性作用,推动监管方式和制度创新,有效降低制度性交易成本,激发道路运输市场发展活力,推动形成新旧业态协同融合、双向互济的发展局面,保障和促进道路运输业提质增效皇冠信用盘登123出租。

附件:



加入免费的「智慧城市之智慧交通」知识星球可了解更多行业资讯和资料皇冠信用盘登123出租。
猜你喜欢
- 2026-05-09皇冠信用网怎么申请_DeepSeek大范围开放了识图模式,正式跨入图文交互时代
- 2026-05-09皇冠信用网代理申请_北京:下班早回家!今天下午局地有冰雹+雷阵雨
- 2026-05-09皇冠信用账号怎么开_霍尔木兹海峡,最新消息传出
- 2026-05-09皇冠信用网会员账号_一年只卖出2763万台,开机还要看广告,中国家庭的电视正在集体“吃灰”
- 2026-05-09正版皇冠信用开户申请_女子网购红酒后起诉索赔23万元,法院:仅支持生活所需部分十倍赔偿
- 2026-05-08皇冠信用网出租足球_王楚钦凌晨发文:不提倡也不会参与任何生日应援活动,呼吁“多关注比赛就是对我最好的支持”
- 2026-05-08正版皇冠信用网代理_浙江二婚夫妻结婚不到10天,妻子扇自己耳光,丈夫把妻子收藏的30多瓶酒砸光,还用菜刀砍自己手指,因为桌子底下一点脏东西最后闹到要离婚
- 2026-05-07正版皇冠信用网开户_客流、热度、营收齐涨 这个“五一”深圳坪山靠什么圈粉游客
- 2026-05-07如何代理皇冠信用_“坐囚车戴罪枷游街”引关注,杭州宋城客服:系互动节目,游客自愿参与
- 2026-05-07皇冠信用网怎么开户_女子在广东一酒店露台私人温泉泡汤时突然有无人机飞过,酒店最新回应:其他房客的小孩放飞,未开启拍摄功能,警方已进行处罚
- 2026-05-07世界杯足球平台代理_梁靖崑不敌世界排名第41位选手 中国男乒逆转晋级
- 2026-05-06篮球巨星的励志故事_男子购买高铁票进站时却显示无效,无法上车!同程旅行回应


网友评论