皇冠信用网如何申请_香港读研如何申请?
皇冠信用盘APP下载(罔祉—www.9990088.com—)开会员号,招代理/条件好/平台出租/招登1登2登3地区代理
一、留学费用
去留学最重要的就是经济预算支撑,其次才会有后面一系列选校申请等事情皇冠信用网如何申请。所以我先和大家盘点一下去香港读研一年的留学费用大致是多少,具体我汇总成表格,给大家参考一下:
1. 学费

2. 生活费

总体来看,学费+生活费大约一年需要20-30W左右,商科会更贵一些皇冠信用网如何申请。
二、留学中介
其次我来说一下找留学中介的问题皇冠信用网如何申请。很多人一提到中介就会觉得反感,觉得浪费钱,其实是你不了解中介能提供给你的服务有哪些。
展开全文
我整理了一下市面上靠谱的中介应该具备的服务内容皇冠信用网如何申请,大致情况如下:

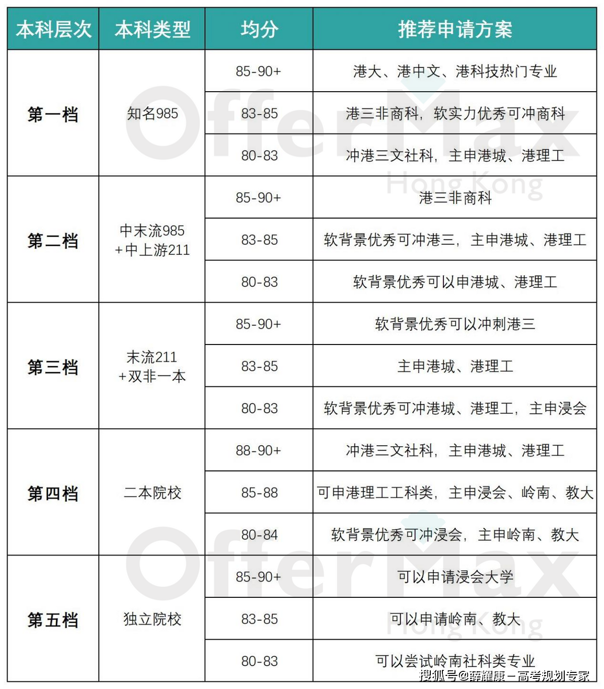
三、港硕申请难度及规划
☛ 申请难度
港硕的申请难度按照不同学校大致分为三个梯度:

根据以上总结的申请难度皇冠信用网如何申请,我也根据不同本科背景,做了简单的选校方案:

以上选校方案大家可以参考一下,如果想了解自己的背景具体的选校定位信息,可以来问我皇冠信用网如何申请。
☛ 申请规划
如果想要申请港硕皇冠信用网如何申请,需要提前一年准备,这里我也简略总结了一下全年的申请规划,大致如下:

四、申请材料
等网申系统开放皇冠信用网如何申请,就可以填写网申了,并且递交对应的申请材料,申请材料清单大致如下:

五、申请建议
最后针对是否需要找中介,我来说一下我个人的建议皇冠信用网如何申请。申请留学总共需要做的事情一共有这几件:

如果你找了中介,可以节省选校、准备文书和网申的时间,并且中介因为每年会做上百上千个case,团队也比较成熟,所以经验会比较丰富皇冠信用网如何申请。我个人建议是如果你想把精力更多的放在提升背景上,可以考虑找中介。
另外,这些事情对英语的水平要求都比较高,有些学生雅思都还没考出来,试问怎么能自己英文查资料,英文写文书呢?所以建议英语水平一般的学生可以考虑找中介皇冠信用网如何申请。
那么针对我们找香港留学中介,我比较建议瞄准香港本土的留学机构,对香港的高校和教育了解得很透彻皇冠信用网如何申请。我们针对中国香港、英国、澳洲的留学服务也是非常具有优势,且与传统的中介存在本质差别:
业内口碑:我们的口碑在业内都是一致的好评皇冠信用网如何申请,有关我们的留学服务评价网上都可以找得到!
导师专业性:我们的顾问老师都是海外名校硕士、博士学历,并且针对本科申请也有专门的本科顾问;文书老师的英文水平也非常高,有丰富的文书写作经验皇冠信用网如何申请。
留学服务:我们会为学生专门设置一个团队,包括顾问老师、两位文书老师(撰写+润色)以及申请老师,我们4V1的服务及两轮升级的文书都广受好评皇冠信用网如何申请。来源:·港大Davy学长
香港十大著名高校排名
香港虽然地方不大,但是香港的不仅经济发达,香港的高等教育也是享誉全球,亚洲顶级皇冠信用网如何申请。香港的十大著名高校有:香港大学、香港中文大学、香港科技大学、香港城市大学、香港理工大学、香港演艺学院、香港影视传媒学院、香港浸会大学、香港树仁大学、香港教育大学。
第一名:香港大学(1911年、综合性)

香港大学是全港第一名的高等学府,成立于1911年,是香港最古老的高等学府,也是亚洲著名的高等学府之一皇冠信用网如何申请。
它坐落在香港岛的薄扶林,占地100多亩,是一所综合性的大学皇冠信用网如何申请。
香港大学的王牌专业包括医学、法律、商学等,其中医学专业在亚洲名列前茅,每年都有许多学生从这所大学毕业并获得医学学位皇冠信用网如何申请。除了这些专业,香港大学还有其他一些出色的专业,如工程学、社会科学、心理学、法学、生物学等。
香港大学在2021年9月,与深圳市合作共建香港大学(深圳)皇冠信用网如何申请。
第二名:香港中文大学(1963年、文理科)

香港中文大学是香港第二古老的大学,成立于1963年,是一所文理科大学皇冠信用网如何申请。
这所大学位于新界沙田区,校园占地600多亩,环境优美,设施齐全皇冠信用网如何申请。
王牌专业包括中文、哲学、社会学等,这些专业均有着很高的学术水平皇冠信用网如何申请。此外,香港中文大学在其他领域也有着出色的专业,如工程学、商学、法学、生物学等。
1998年,率全港之先录取内地本科生;2014年,香港中文大学(深圳)成立皇冠信用网如何申请。
第三名:香港科技大学(1991年、研究型)

香港科技大学是香港最年轻的大学之一,成立于1991年,是一所研究型的大学皇冠信用网如何申请。
校园位于新界清水湾半岛,占地60多亩,拥有先进的科研设施和一流的师资力量皇冠信用网如何申请。
这所大学的王牌专业包括计算机科学、电子工程、材料科学等,这些专业的研究成果和学术水平都得到了广泛认可皇冠信用网如何申请。此外,香港科技大学还有其他一些出色的专业,如社会科学、物理学等。
2022年6月,香港科技大学(广州)获批成立皇冠信用网如何申请。
排名前三的大学,都与内地合作,在广东都设立了分校区皇冠信用网如何申请。
第四名:香港城市大学(1984年、综合型)

香港城市大学是香港的一所综合型大学,成立于1984年皇冠信用网如何申请。校园位于九龙塘,占地50多亩,拥有先进的科研设备和教学设施。
王牌专业包括商业管理、法学、社会科学等,这些专业均有着很高的学术水平和实际应用价值皇冠信用网如何申请。此外,香港城市大学在其他领域也有着出色的专业,如工程学、计算机科学等。
2001年,于内地设立香港城市大学深圳研究院皇冠信用网如何申请。2013年,设立香港城市大学成都研究院,在内地拥有苏州研究院、深圳研究院、成都研究院,2022年,香港城市大学(东莞)批准筹备,有望于2023年开始招生。届时广东高校的实力又将进一步增强。
第五名:香港理工大学(1994年、应用型)

香港理工大学是一所应用型的大学,成立于1994年,历史可追溯到1937年皇冠信用网如何申请。校园位于九龙红磡湾,占地40多亩,拥有先进的科研设备和教学设施。
这所大学的王牌专业包括电子工程、机械工程、计算机科学等,这些专业均有着很高的学术水平和实际应用价值皇冠信用网如何申请。此外,香港理工大学在其他领域也有着出色的专业,如商学、法学等。
2020年3月5日,香港理工大学(佛山)项目已经列入广东省重点建设前期预备项目计划皇冠信用网如何申请。
第六名:香港演艺学院(1984年)

香港演艺学院是香港唯一一所专门培养演艺人才的学院,成立于1984年皇冠信用网如何申请。校园位于九龙油麻地,拥有先进的设备和优秀的师资力量。
这所学院以培养舞台艺术和影视艺术人才为主,其表演艺术和舞蹈课程尤为著名皇冠信用网如何申请。
第七名:香港影视传媒学院

香港影视传媒学院是香港著名的影视传媒教育机构皇冠信用网如何申请。该学院以培养影视制作、编剧和导演等专业人才为主,其电影制作和电视制作课程受到广泛关注。
第八名:香港浸会大学(1956年、综合性)

香港浸会大学是一所综合性大学,成立于1956年皇冠信用网如何申请。校园位于九龙塘,占地50多亩,拥有先进的科研设备和教学设施。
这所大学的王牌专业包括中医学、新闻传播学、社会科学等,这些专业均有着很高的学术水平和实际应用价值皇冠信用网如何申请。此外,香港浸会大学在其他领域也有着出色的专业,如商学、法学等。
2005年,香港浸会大学和北京师范大学在中国内地的珠海市建立北京师范大学-香港浸会大学联合国际学院皇冠信用网如何申请。还是在广东。
第九名 岭南大学(1967年、民办研究型)
岭南大学成立于1967年,是一所专注于人文学科和社会科学的私立研究型大学皇冠信用网如何申请。该校以通识教育著名,并拥有全港唯一的博雅书院。同时,岭南大学也是全港唯一一所在校园内设有永久山顶缆车的大学。

岭南大学奉行博雅教育理念,专注发展高质量的本科教育,其在2015年获《福布斯》杂志评为亚洲十大博雅学院之一 皇冠信用网如何申请。
在2024年的QS世界大学排名中,岭南大学排名为:第641-650名皇冠信用网如何申请。
在2024年QS世界大学学科排名中,岭大的社会政策及行政管理学排名世界第51-100名,中国(含港澳台)第7名,哲学排名世界第101-150名,英语语言文学位列世界第201-250名皇冠信用网如何申请。
在“2023年泰晤士高等教育大学影响力排名"中的“优质教育”方面位列世界第二皇冠信用网如何申请。
在2021年QS亚洲大学排名中,岭南大学的「国际师生比例」及「交换生比例」排名第一皇冠信用网如何申请。
在2021年泰晤士高等教育影响力排名中,岭南大学「优质教育」排名全球第三 皇冠信用网如何申请。

为什么选择岭南大学就读皇冠信用网如何申请?
因为皇冠信用网如何申请,岭南大学为所有政府资助本科课程的非本地本科生提供四年全宿的大学!
而且,拥有充裕的全球学习机会皇冠信用网如何申请。岭大逾260所遍布于49个国家及地区的海外合作伙伴院校为你开启建立全球视野之门。超过八成本科生可到海外交流一个学期或参加暑期或冬季课程,学生亦可通过全球实习计划、学生发展计划及学长计划获得学习机会。
其次,岭南大学紧密的师生关系皇冠信用网如何申请。岭大的教授都熟识他们的学生。你在课堂内外均可通过我们的小班教学模式及180多位教员(超过五成具有国际经验,包括在海外接受学术训练或从事研究)获得多方面的启发。
最后,岭南大学卓越研究皇冠信用网如何申请。我们拥有很多来自人文学、商学和社会科学范畴和具备丰富经验的研究学者,他们将学术工作与应用及政策性研究结合,研究范围广泛,包括金融、财政和货币政策、文化政策、创意产业、健康和老龄化、人口、体制和管理等。

本科录取标准
2023年国家统一高考成绩
英语水平
入学面试表现(如适用)
综合素质
择优录取
岭南大学会以申请人的实际高考成绩、报读课程志愿、英语水平、面试表现(如有)及配合相关课程的具体要求等综合素质,整体考虑,择优录取皇冠信用网如何申请。

岭南大学王牌专业有有哪些
岭南大学是一所综合性大学,拥有多个学科专业皇冠信用网如何申请。以下是一些岭南大学的王牌专业:
1. 建筑学:岭南大学建筑学专业在国内享有很高的声誉,培养了许多优秀的建筑师和设计师皇冠信用网如何申请。
2. 城市规划:岭南大学的城市规划专业在国内具有很高的知名度和影响力皇冠信用网如何申请。
3. 环境工程:岭南大学环境工程专业在国内属于高水平的专业,培养了很多在环境保护和治理领域有影响力的专业人才皇冠信用网如何申请。
4. 经济学:岭南大学经济学专业在国内享有较高的声誉,培养了很多优秀的经济学家和管理人才皇冠信用网如何申请。
5. 法学:岭南大学法学专业在国内属于一流的专业,培养了很多优秀的法律人才皇冠信用网如何申请。
6. 艺术设计:岭南大学的艺术设计专业具有很高的实践性和创造性,培养了很多出色的设计师和艺术家皇冠信用网如何申请。
7. 信息工程:岭南大学信息工程专业在国内属于高水平的专业,培养了很多优秀的计算机科学家和工程师皇冠信用网如何申请。
第十名:香港树仁大学(1971年皇冠信用网如何申请,民办、综合性)

香港树仁大学是一所私立的综合性大学,成立于1971年皇冠信用网如何申请。校园位于九龙深水埗区,这所大学以培养人文和社会科学人才为主,其历史、哲学、政治学等专业有着很高的学术水平。
该校为香港本地第一所获得政府承认的私立大学,打破历来官方资助垄断大学的局面,具有划时代意义皇冠信用网如何申请。
第十一名:香港教育大学(1853年)

香港教育学院是专门培养教育人才的机构,成立于1853年,历史非常悠久皇冠信用网如何申请。
这所学院以培养教育硕士和博士为主,其教育心理学和比较教育等专业受到很多学生的青睐皇冠信用网如何申请。除了这些专业外,香港教育学院还有其他一些出色的专业,如教育科技和语言教育等。 香港教育大学的教育学科位列全球第9名、亚洲区第2名。
香港各大高校港铁路线图

深圳往返香港大学四条线路详解
📌福田口岸/罗湖口岸
出口岸后坐东铁线 坐到终点站金钟后 转乘港岛线到香港大学
成人HKD53
学生半价+近期七折优惠可以HKD30出头
📌深圳湾口岸
(因为深圳湾口岸不通地铁 所以人算是几个口岸里比较少的人 加上皇冠信用网如何申请我家过去比较近 我个人比较喜欢走深圳湾)
出关以后左手边直走 会看到b2p的乘车点 乘一站后到达天水围地铁站对面
如果天水围去深圳湾口岸的话 天水围地铁站B口出来下天桥就是b2p的乘车点
这一段bus花费HKD10.3
天水围乘地铁前往香港大学 路程大概50min 需要换乘两次
价格HKD15左右
另一种去深圳湾口岸的方式是在湾仔地铁站/上环地铁站附近搭乘巴士 车程大概1h 花费RMB55左右
📌福田-西九龙
这几个月通勤下来觉得这个方式还是比较适合去尖沙咀的游客 或者是住在深圳北/福田站附近的uu
深圳福田站-香港西九龙【高铁】【15min】(深圳北/广州南也适用)
西九龙出站以后走路3min皇冠信用网如何申请,柯士甸-香港大学【地铁】

香港12所独立招生高校内地招生情况!参考分数皇冠信用网如何申请,招生人数,学费!

猜你喜欢
- 2025-11-22皇冠信用盘怎么代理 _里德·谢泼德:从犹豫到自信,火箭新星的崛起之路
- 2025-11-21皇冠信用盘登2 _泽连斯基遭党内“逼宫”后,没有了底气,也没有了权力,最坏结果是乌克兰被迫战败!
- 2025-11-21皇冠代理管理端 _湖人解雇乔伊-巴斯和杰西-巴斯 正重组篮球运营部门
- 2025-11-21皇冠代理登录地址 _市委常委、新乡军分区司令员王金龙到卫滨区调研
- 2025-11-21welcome皇冠注册 _中方不见高市早苗后,日本自卫队突然亮出电磁炮!解放军动作很快:枪已上膛剑已出鞘
- 2025-11-20皇冠信用盘登1,登2,登3出租 _河南省政府令发布!不以外国人名、企业名称作地名
- 2025-11-20皇冠信用盘登3出租 _中央批准:中候补任副省级城市市委书记!浙江三地市委书记近期调整
- 2025-11-20皇冠信用盘 _女子不满加班,在同事群吐槽领导“彩旗飘飘”,遭开除后法院判了
- 2025-11-20皇冠信用盘登1,登2,登3出租 _放弃在日本靠岸,取消乘客下船,爱达邮轮回应:是根据客户的要求
- 2025-11-20皇冠信用盘申请条件 _后悔了?日本内阁幕僚爆料,高市早苗承认“说过头”了,日议员坦承自己都不敢问下去
- 2025-11-20皇冠足球管理平台出租 _“拆完快递的纸箱立马扔掉”火上热搜,网友:不敢囤了
- 2025-11-19皇冠信用盘庄家 _又见学生网购演出服穿过后集体退货,当地教育局已介入


网友评论