皇冠信用盘APP下载_财务事项提示——相关个税申报
时间:2023-05-09 阅读:2562
皇冠信用盘代理怎么申请(9990088.com—)开会员号,招代理/条件好/平台出租/招登1登2登3地区代理结合3月份职工个人相关财务事项,现就全省水文系统干部职工办理2022年度个人所得税汇算清缴作如下提示皇冠信用盘APP下载。
壹
如何办理2022年度个人所得税汇算清缴皇冠信用盘APP下载。全省水文系统干部职工应于2023年3月21日至2023年6月30日前下载并登陆手机“个人所得税APP”,在2022年度个人所得税汇算清缴模块中,依据政策办理年度汇算进行退税或补税。离退休职工存在取得工资薪金额外收入的情况,也应进行个人所得税年度汇算清缴。您可以微信搜索公众号国家税务总局,关注后在下方“专题”中选“2022个税年度汇算”中获取个人所得税APP下载入口,查看退税指南,所得税数额,退税及补税说明等。
贰
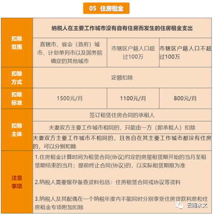
7项专项附加扣除项



展开全文




叁
需要特别提醒的事项皇冠信用盘APP下载。按照税收征管法的有关规定,如果未按规定申报纳税,需要进行处罚,性质不同,处罚不同,有的除了需要补税罚款还需要缴纳滞纳金;对于申报不真实的,隐蔽自己收入的,根据发改委财政金融司出台的“关于个人所得税申报信用机制”规定,个税申报造假、虚报的将对个人信用带来负面影响。
供稿:省局计财处 李 斌
责编:省局计财处 张金陆
审 核:省局办公室 庞 楠 杨 洁
猜你喜欢
- 2026-02-05皇冠信用网登2_祖马与山东泰山的转会传闻:伤病隐患与薪资问题的双重考量
- 2026-02-03世界杯足球平台代理_2比0击败乌兹别克斯坦队 U17国足为世少赛资格全力备战
- 2026-02-02皇冠信用网会员注册网址_伊朗外长:同意不发展核武器,与美方达成公平公正协议是可能的
- 2026-02-02皇冠信用网在线开户_史密斯·罗的沮丧:富勒姆遭遇曼联逆转,裁判判罚引发热议
- 2026-02-01如何申请皇冠信用网_水晶宫与米兰的转会拉锯战:马特塔的未来依旧扑朔迷离
- 2026-01-31皇冠信用网开户_24小时内,美军连夜通告全球,伊朗没想到,特朗普敢做得这么绝
- 2026-01-30皇冠信用网正网_伊朗首都启动战时避难设施建设规划,将在霍尔木兹海峡实弹军演,伊外长与多国外长通话,欧盟宣布制裁并将革命卫队列为“恐怖组织”
- 2026-01-29皇冠信用网账号注册_明家犯罪集团案11人,被执行死刑
- 2026-01-28信用网如何申请_餐馆招牌写“免费加面”,男子二次续面时被要求付3元,还遭言语歧视?多方回应
- 2026-01-27皇冠信用网如何注册_全是假的!涉及多个品牌,检测结果触目惊心!网友:老人小孩都在吃
- 2026-01-26皇冠信用网最高占成_中美舰艇发生激烈对峙!外军突然冲向太原舰,结果下一刻变老实了
- 2026-01-26怎么申请皇冠信用网_鲁尼点评曼联逆转阿森纳:卡里克带来的新气象与争冠形势分析


网友评论