皇冠信用网在哪里开通_李亚鹏最新澄清:陈光标是真金白银捐了1000万元,已经到账,非常感恩感谢
皇冠信用网会员(www.9990088.com—)开会员号,皇冠招代理/条件好/平台出租/招登1登2登3地区代理4月9日,李亚鹏在直播中针对陈光标向嫣然天使儿童医院捐赠1000万元一事作出最新回应皇冠信用网在哪里开通。他澄清外界关于“捐款限定用途”的说法,称“标哥的钱是真金白银捐了1000万元,已经到账了,而且没有限定用途,网上可能有一些误传,全力支持我们儿童医院,也是非常感恩感谢的!”
同时否认网上传言其“删除与陈光标相关视频”的传闻,称从未发过双方相关视频皇冠信用网在哪里开通。
李亚鹏还回应了张雪4月10日拍卖其WSBK冠军复刻赛车捐赠嫣然天使基金的直播活动,遗憾表示明天自己也有直播,去不了现场,因个人原因不方便参与,如果自己的朋友拍到了,李亚鹏称已经商量好把奖杯给张雪送回去,拿出来拍卖替他心疼皇冠信用网在哪里开通。

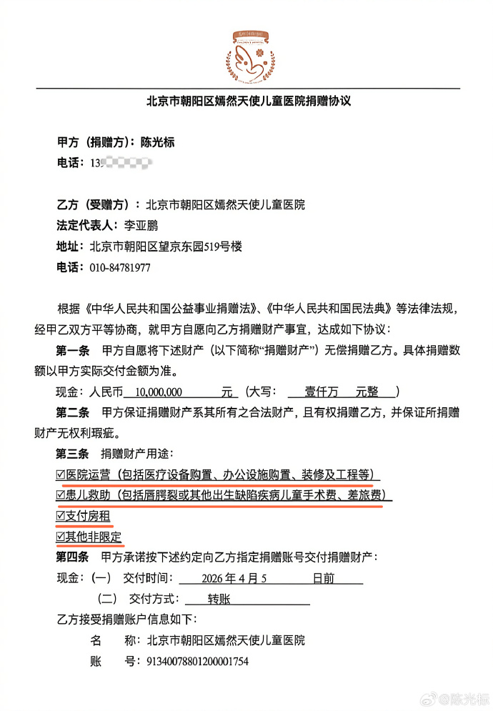
4月8日,陈光标在社交平台公布了其向嫣然天使儿童医院捐赠的1000万元善款的具体使用范围皇冠信用网在哪里开通。捐赠协议第三条“捐赠财产用途”明确写明,该笔款项可用于医院运营、患儿救助、支付房租及其他非限定性支出。此前,陈光标因张雪先生迟迟未来提车,决定尊重张雪意愿,将原计划赠予的劳斯莱斯幻影车辆变现,并将所得1000万元资金捐赠给嫣然天使儿童医院。

展开全文



此前报道:
随着张雪机车在WSBK(世界超级摩托车锦标赛)葡萄牙站勇夺“双冠”创造历史,张雪机车创始人张雪也持续受到关注皇冠信用网在哪里开通。
4月1日,陈光标通过其个人抖音账号发布视频,公开表示拟向张雪赠予一台国内独有、2026款加长定制版劳斯莱斯幻影皇冠信用网在哪里开通。陈光标介绍,该车辆为全新购置、尚未上牌,市场价值约1300万元。赠予初衷是认可张雪机车在WSBK(世界超级摩托车锦标赛)顶级赛事中夺冠,打破海外品牌长期垄断格局,以此表彰张雪为国争光、深耕国产机车自研的成果。
张雪表示,若赠予属实,他将接受这份厚礼,但会立即以八折价格转售给二手车商,并将全部所得款项捐赠给嫣然天使基金皇冠信用网在哪里开通。对此,嫣然天使基金发起人李亚鹏在直播中表示:已经看到张雪捐车这个事了,很感谢张雪,能有这样一个心愿,如果有意愿捐款给嫣然,也代表了对嫣然的认可。
4月5日皇冠信用网在哪里开通,陈光标朋友圈晒图:
亲爱的网友们,鉴于张雪先生迟迟未来见面提车,现在我充分尊重张先生的意愿,特此前来将车辆变现的资金捐赠给嫣然医院皇冠信用网在哪里开通。我也会一如既往地通过各种方式继续支持李亚鹏先生的慈善事业。顺便提一句,我们投身公益事业,完全是出于对社会和时代的感恩,鼓励创新与进步,促进友善和尊严。在此恭祝张先生生意兴隆!


4月7日,“北京嫣然天使儿童医院体检中心”官方账号发布颁发给陈光标的感谢证书皇冠信用网在哪里开通。
证书内文写到:感谢您对北京嫣然天使儿童医院的大力支持皇冠信用网在哪里开通。因为你们的帮助,更多的孩子在这里重建笑容。我们坚信,唯有怀抱着善良与爱,才能在公益之路上勇敢前行!


4月8日晚,张雪在个人社交平台发视频表示,将在4月10日晚8点拍卖冠军复刻赛车,拍得者附赠最快圈速奖杯,拍卖所得将捐给李亚鹏皇冠信用网在哪里开通。
视频开头,张雪展示了分站冠军奖杯、最快圈数奖杯以及冠军帽子皇冠信用网在哪里开通。

他说:“我要拿我们冠军的复刻赛车来拍卖,所得款项全部捐给李亚鹏(嫣然天使基金)先生皇冠信用网在哪里开通。接收方是哪一个,用途是哪个一个,你(李亚鹏)自己定,我信你。”


张雪透露,赛车起拍价为40万元,“有点太寒酸,所以我要加码皇冠信用网在哪里开通。奖杯是不可复制的,连同赛车一起赠送。还有冠军的帽子,我签了名。”
据悉,此次拍卖还将设置封顶价皇冠信用网在哪里开通。

他还笑着调侃道:“我真有点舍不得皇冠信用网在哪里开通。”

来源:看看新闻Knews、大象新闻、极目新闻、此前报道
猜你喜欢
- 2026-04-10皇冠信用网最高占成_习近平总书记会见中国国民党主席郑丽文
- 2026-04-10如何申请皇冠信用网会员_羽毛球亚锦赛:梁王组合逆转晋级 凡殊组合爆冷出局
- 2026-04-10皇冠信用网在哪里开通_李亚鹏最新澄清:陈光标是真金白银捐了1000万元,已经到账,非常感恩感谢
- 2026-04-10皇冠体育App下载_中国握住稀土王牌!美国想不通,废弃的剧毒尾矿,变成了稀缺资源
- 2026-04-10皇冠足球管理平台出租_全是演员!事发上海闹市区,网友怒了:无法无天,这是上海好嘛
- 2026-04-09体育皇冠信用网_穆杰塔巴·哈梅内伊发文纪念伊朗已故最高领袖
- 2026-04-09皇冠信用网APP下载_中俄能少奋斗十年?萨德导引头坠落叙利亚,美媒担心被破解机密
- 2026-04-09皇冠信用网_霍尔木兹海峡已再次关闭
- 2026-04-09皇冠信用网怎么代理_伊朗关闭霍尔木兹海峡 指责以色列违反停火协议
- 2026-04-08皇冠信用网代理平台_今天傍晚开始,北京将有小到中雨!预计持续到——
- 2026-04-08皇冠登1登2登3申请_“甜茶”主演科幻大片《沙丘3》发布“先到先得”预告 宣布提前八个月开票
- 2026-04-07皇冠信用网会员开户申请_美军营救飞行员更多细节披露:在伊境内秘密修跑道,特朗普放弃高尔夫看营救


网友评论